5V To 12V Step-Up Circuit: A Simple DIY Guide

B.Designwall 83 views
5V To 12V Step-Up Circuit: A Simple DIY Guide

5V to 12V Step-Up Circuit: A Simple DIY Guide

Hey guys! Ever found yourself needing a 12V power source but only having a 5V USB port handy? It’s a common problem, especially when you’re working on DIY electronics projects. The solution? A step-up converter , also known as a boost converter. This nifty little circuit can take a lower voltage and boost it to a higher voltage. In this guide, we’ll dive into how to create a simple 5V to 12V step-up circuit. Let’s get started!

Understanding Step-Up Converters

Before we jump into the schematics and components, let’s understand the basics of what a step-up converter does and how it works. A step-up converter is a DC-DC converter that increases voltage from its input to its output. This is achieved through a switching action involving an inductor, a diode, a switch (usually a MOSFET), and a control circuit. When the switch is closed, the inductor stores energy. When the switch is opened, the inductor releases the stored energy, causing the voltage to rise. The diode ensures that the current flows in the correct direction, and a capacitor smooths out the output voltage. The control circuit manages the switching to maintain a stable output voltage.

These converters are incredibly useful in a wide range of applications. For example, portable devices often use them to boost battery voltage to power various components. They’re also common in LED drivers, where a specific voltage is needed to drive the LEDs. Moreover, they are utilized in solar power systems to increase the voltage from solar panels to charge batteries or feed into an inverter. Understanding how they work allows you to tailor them to your specific needs, whether you’re powering an Arduino project or building a custom power supply. By grasping the principles behind step-up converters, you’ll be better equipped to troubleshoot and optimize your circuits for maximum efficiency and reliability. Knowing these details will definitely give you an edge in your electronics projects. So, let’s get into the heart of building our 5V to 12V step-up circuit!

Components Needed

To build our 5V to 12V step-up circuit, you’ll need a few key components. Let’s break down what you’ll need:

  • Inductor: This is the heart of the boost converter. A value between 100µH to 470µH is generally suitable. The current rating should be higher than the expected input current.
  • Diode: A Schottky diode is preferred due to its fast switching speed and low forward voltage drop. A 1N5819 or similar diode will work well.
  • Capacitor: You’ll need capacitors for both the input and output sides. A 100µF capacitor for the input and a 47µF capacitor for the output are good starting points. Ensure they are rated for at least 16V.
  • MOSFET: An N-channel MOSFET is typically used as the switch. Look for one with a low on-resistance (Rds(on)) and a gate threshold voltage (Vgs(th)) suitable for your control circuit.
  • Resistor: A resistor is needed for setting the output voltage if you are using a feedback mechanism. The value depends on the specific IC or control circuit you are using.
  • Integrated Circuit (IC): A boost converter IC like the MC34063 or similar simplifies the design. These ICs integrate the control circuitry needed for regulating the output voltage.
  • Breadboard and Jumper Wires: For prototyping, a breadboard and jumper wires are essential for connecting the components.
  • Multimeter: A multimeter is crucial for measuring voltages and currents to ensure the circuit is working correctly.

Having these components on hand will allow you to assemble the step-up circuit and test its functionality. Make sure to double-check the specifications of each component to ensure they meet the requirements of your circuit. Using the correct components will not only improve the performance of your circuit but also prevent any damage to the components themselves. With everything prepared, you’ll be ready to start building and experimenting with your 5V to 12V step-up converter.

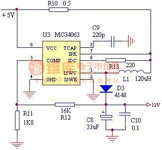
Schematic Diagram

A schematic diagram is a visual representation of the circuit, showing how all the components are connected. Here’s a basic schematic for a 5V to 12V step-up converter using the MC34063 IC. This IC is popular because it’s easy to use and integrates many of the necessary functions.

[Insert Schematic Diagram Here]

Explanation of the Schematic:

  1. Input Voltage (5V): Connect your 5V source to the input capacitor (C1). This capacitor helps stabilize the input voltage.
  2. MC34063 IC: This IC is the heart of the circuit. It controls the switching of the MOSFET and regulates the output voltage.
  3. Inductor (L1): The inductor stores energy when the MOSFET is on and releases it when the MOSFET is off, boosting the voltage.
  4. Diode (D1): The Schottky diode allows current to flow in one direction, preventing the inductor from discharging back into the IC.
  5. Output Capacitor (C2): This capacitor smooths the output voltage, providing a stable 12V supply.
  6. Resistors (R1 and R2): These resistors form a voltage divider, providing feedback to the MC34063 IC to regulate the output voltage. The values of these resistors determine the output voltage.
  7. MOSFET (Q1): The MOSFET acts as a switch, controlled by the MC34063 IC. It rapidly turns on and off, allowing the inductor to store and release energy.

How the Circuit Works:

When the MOSFET turns on, current flows through the inductor, storing energy in its magnetic field. When the MOSFET turns off, the inductor releases this stored energy, causing the voltage to rise. The diode allows this higher voltage to charge the output capacitor. The MC34063 IC monitors the output voltage via the voltage divider (R1 and R2) and adjusts the switching frequency of the MOSFET to maintain a stable 12V output. This feedback loop ensures that the output voltage remains constant even when the input voltage or load current changes. Understanding this schematic and how each component contributes to the circuit’s operation is crucial for building and troubleshooting your step-up converter.

Building the Circuit

Now that we have the schematic, let’s build the circuit step by step. Follow these instructions carefully to avoid any mistakes.

  1. Prepare the Breadboard: Place the breadboard on a stable surface. This will be your platform for assembling the circuit.
  2. Place the MC34063 IC: Insert the MC34063 IC into the breadboard. Make sure it is oriented correctly according to the datasheet.
  3. Connect the Inductor: Place the inductor (L1) on the breadboard. Connect one end to the switching pin of the MC34063 IC and the other end to a free row on the breadboard.
  4. Install the Diode: Place the Schottky diode (D1) on the breadboard. Connect the anode (the end without the band) to the same row as the inductor and the cathode (the end with the band) to another free row.
  5. Add the Output Capacitor: Place the output capacitor (C2) on the breadboard. Connect the positive terminal to the same row as the diode’s cathode and the negative terminal to the ground rail of the breadboard.
  6. Connect the Resistors: Place the resistors (R1 and R2) on the breadboard to form a voltage divider. Connect the top of the voltage divider (R1) to the output voltage (the positive terminal of C2) and the bottom of the voltage divider (R2) to the ground rail. Connect the midpoint of the voltage divider to the feedback pin of the MC34063 IC.
  7. Install the Input Capacitor: Place the input capacitor (C1) on the breadboard. Connect the positive terminal to the 5V input rail and the negative terminal to the ground rail.
  8. Connect the Power Supply: Connect the 5V power supply to the input capacitor. Ensure the polarity is correct to avoid damaging the components.
  9. Double-Check Connections: Before applying power, double-check all the connections to ensure they match the schematic. Incorrect connections can lead to component failure.

By following these steps meticulously, you can assemble the 5V to 12V step-up circuit accurately. After completing the assembly, it’s crucial to verify each connection once more before powering up the circuit. This will help prevent any potential issues and ensure a successful outcome. Now, let’s move on to testing and troubleshooting the circuit.

Testing and Troubleshooting

Once you’ve built the circuit, it’s time to test it and troubleshoot any issues that may arise. Here’s a systematic approach to ensure your circuit is working correctly.

  1. Initial Voltage Check: Before applying the 5V input, use a multimeter to check the voltage at various points in the circuit. Ensure there are no shorts between the power and ground rails.
  2. Apply 5V Input: Connect the 5V power supply and turn it on. Monitor the current draw to ensure it’s within the expected range.
  3. Measure Output Voltage: Use the multimeter to measure the output voltage at the output capacitor (C2). You should see approximately 12V.
  4. Troubleshooting Common Issues:
    • No Output Voltage: If there is no output voltage, check the input voltage, the connections to the MC34063 IC, and the orientation of the diode. Also, verify the continuity of the inductor.
    • Low Output Voltage: If the output voltage is lower than expected, check the values of the resistors in the voltage divider (R1 and R2). Ensure they are the correct values. Also, check the input voltage to ensure it is stable.
    • Unstable Output Voltage: If the output voltage is unstable, check the input and output capacitors. Ensure they are properly connected and have sufficient capacitance. A larger output capacitor may help stabilize the voltage.
    • Overheating Components: If any components are overheating, especially the MOSFET or the diode, turn off the power immediately. This could indicate a short circuit or that the components are being overstressed. Double-check the schematic and the component specifications.
  5. Adjusting Output Voltage: If you need to fine-tune the output voltage, you can adjust the values of the resistors in the voltage divider (R1 and R2). Increasing the value of R1 or decreasing the value of R2 will increase the output voltage, and vice versa.

By systematically testing and troubleshooting your circuit, you can identify and resolve any issues that may arise. Remember to always double-check your connections and component values to ensure they match the schematic. With patience and attention to detail, you can get your 5V to 12V step-up converter working reliably.

Optimizing the Circuit

To get the best performance from your 5V to 12V step-up circuit, consider these optimization tips:

  • Component Selection: Choose high-quality components with low tolerances. This will improve the overall efficiency and stability of the circuit. For example, using a Schottky diode with a lower forward voltage drop can reduce power losses.
  • PCB Layout: If you plan to build a permanent version of the circuit, design a proper PCB layout. Keep the traces short and wide to minimize inductance and resistance. Place the components close together to reduce noise and improve efficiency.
  • Shielding: Add shielding to the circuit to reduce electromagnetic interference (EMI). This can be particularly important if the circuit is used in sensitive applications.
  • Heat Dissipation: If the MOSFET or diode is getting hot, add heat sinks to improve heat dissipation. This will help prevent component failure and improve the reliability of the circuit.
  • Feedback Compensation: Optimize the feedback compensation network to improve the stability of the circuit. This may involve adding a capacitor in parallel with R1 or adjusting the values of the existing components.

By implementing these optimization techniques, you can significantly improve the performance and reliability of your 5V to 12V step-up circuit. These enhancements will ensure that your circuit operates efficiently and effectively in a variety of applications. Don’t overlook the importance of these fine-tuning steps, as they can make a substantial difference in the overall performance of your project.

Applications

The 5V to 12V step-up converter has a wide range of applications. Here are a few examples:

  • Portable Electronics: Powering 12V devices from a 5V USB power bank.
  • Automotive Projects: Converting 5V from a car’s USB port to 12V for powering accessories.
  • DIY Projects: Powering 12V components like LED strips or small motors from a 5V microcontroller.
  • Battery Charging: Boosting the voltage from a lower voltage battery to charge a 12V battery.

These are just a few examples, and the possibilities are endless. With a little creativity, you can find many uses for this versatile circuit.

Conclusion

Building a 5V to 12V step-up circuit is a fun and educational project. By following this guide, you can create a reliable power supply for your DIY electronics projects. Remember to always double-check your connections and component values to ensure everything is working correctly. Happy building!