Grafana Alerting With Prometheus: Your Guide

B.Designwall 99 views
Grafana Alerting With Prometheus: Your Guide

Grafana Alerting with Prometheus: Your Comprehensive Guide

Hey guys! Ever wondered how to keep a super close eye on your systems and applications? Well, you’re in the right place! We’re diving deep into Grafana alerting paired with the power of Prometheus . This dynamic duo is a game-changer for anyone serious about monitoring, alerting, and ensuring things run smoothly. We’ll explore everything from the basics to some pretty advanced stuff, so whether you’re a total newbie or a seasoned pro, you’ll find something valuable here. Get ready to level up your monitoring game!

Understanding Grafana and Prometheus: The Dynamic Duo

Alright, let’s start with the basics, shall we? Grafana is your go-to visualization and dashboarding tool. Think of it as the super cool display where you can see all your important metrics in one place. It lets you create stunning dashboards, visualize data, and, most importantly for this guide, set up alerts! On the other hand, Prometheus is a time-series database. It’s designed to collect and store metrics, which are basically measurements over time. It’s like having a dedicated historian for all your system’s performance data. Prometheus uses a pull model to scrape metrics from your applications, servers, and other services. This means Prometheus actively requests data from these sources, storing the data as time series. This method is really efficient for gathering performance data. The core of Prometheus’s functionality is its ability to collect data and make it available for querying through its API. You will use PromQL. It’s the query language for Prometheus, and it’s super powerful. PromQL lets you ask specific questions about your metrics, aggregate data, and identify trends. The combination of Grafana and Prometheus provides a powerful, open-source solution for monitoring and alerting. Prometheus collects the data, and Grafana visualizes it and alerts you when something goes wrong. Together, they offer a robust and flexible way to monitor your infrastructure and applications. They’re like peanut butter and jelly – they just work perfectly together! Grafana’s visualization capabilities make it easy to understand the data collected by Prometheus. You can create informative dashboards to visualize performance metrics. This allows you to quickly identify any issues and trends. This integration helps teams make faster and better decisions. By bringing these two tools together, you get a system that not only tells you what’s happening but also helps you understand why and what to do about it.

Prometheus and Grafana, when paired, create a full-cycle monitoring system, enabling you to understand, respond to, and prevent system issues effectively. They are both open-source tools, so you don’t have to worry about licensing fees. They also have huge and active communities, meaning you can easily find support and resources online. With Grafana, you can tailor your dashboards to your specific needs, displaying the metrics that matter most to you. Whether it’s CPU usage, memory consumption, or the number of requests, you can visualize it all. The power of Prometheus lies in its flexible data collection and efficient storage of time-series data. It works seamlessly with various exporters, meaning you can monitor almost anything. Prometheus also comes with a built-in alert manager, which allows you to send alerts based on rules. You can define what conditions trigger an alert and how you want to be notified. This functionality works perfectly with Grafana. It’s all about proactive monitoring and giving you the power to react quickly when something goes wrong. You can set up alerts to get notified via email, Slack, or other channels. With Grafana and Prometheus, you’re not just watching your systems; you’re actively safeguarding them.

Setting Up Grafana for Prometheus Alerting

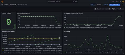
Now, let’s get our hands dirty and set up Grafana for Prometheus Alerting . First things first, you need to make sure you have both Grafana and Prometheus installed and running. If you haven’t done that yet, you should! You can easily install them using Docker, or you can install them directly on your server. Once everything is set up, log in to your Grafana instance. You’ll typically access it through your browser on port 3000. Now, the next step is to add Prometheus as a data source in Grafana. Go to the configuration section and click on “Data Sources”. Click “Add data source” and search for Prometheus. After you select Prometheus, you’ll need to configure it by entering your Prometheus server’s URL. Usually, this will be something like http://localhost:9090 if they’re on the same server. Test the connection to make sure Grafana can successfully connect to your Prometheus instance. This is a super important step; it ensures that Grafana can fetch the metrics from Prometheus. If the connection fails, double-check your Prometheus server’s URL and that it’s up and running. Once your data source is set up, it’s time to create a dashboard. Click on “Create” then “Dashboard”. You can then add panels to your dashboard to visualize your metrics. Select your Prometheus data source and then start writing PromQL queries to display the metrics you want to monitor. You can visualize CPU usage, memory consumption, or any other metrics that Prometheus is collecting. The dashboards will give you a real-time view of your system’s performance. You can customize the look and feel of your panels to make them easy to understand. Adding alerts in Grafana involves setting up alert rules based on your metrics. You define conditions that, when met, trigger an alert. To create an alert, edit a panel in your dashboard. Scroll down to the “Alert” section. Enable alerting for that panel and then define your alert rules. Here is where the real fun begins! You will start using PromQL to create the rules. You could set up an alert if the CPU usage is consistently above 80% for more than five minutes, for example. You can also set up alert notifications. This allows you to send alerts via email, Slack, or other channels. Configuring these notifications is crucial for receiving timely alerts. You’ll need to configure your notification channels within Grafana’s settings. With this, you’re not just monitoring; you’re proactively addressing potential issues before they become major problems. It’s like having your own personal early warning system.

Remember to test your alerts to make sure they’re working correctly! You can simulate the conditions that trigger an alert to verify that the notifications are sent as expected. Properly setting up alerts can minimize downtime and ensure you’re always informed about your system’s health. Grafana’s alerting feature helps you stay proactive in monitoring your systems. It’s all about creating a robust, reliable, and responsive monitoring infrastructure, ensuring smooth operations, and minimizing potential issues. Grafana is a powerful tool for turning raw data into actionable insights, and coupled with Prometheus, you’ve got a monitoring powerhouse.

Defining Alerting Rules with PromQL

Alright, let’s talk about the heart and soul of Grafana Alerting : PromQL ! PromQL is the query language used to select and aggregate time series data in Prometheus. Learning it is like unlocking a superpower for your monitoring and alerting setup. In Grafana, you’ll use PromQL to define the rules that trigger your alerts. The basics of PromQL are simple: you select your metric, filter it if needed, and then aggregate it. The syntax is pretty straightforward, but the possibilities are endless. Let’s start with a basic example: to alert on high CPU usage, you might use the following PromQL query: `100 - (avg(irate(node_cpu_seconds_total{mode=