IINB Network: The Future Of Blockchain Interoperability

B.Designwall 5 views
IINB Network: The Future Of Blockchain Interoperability

IINB Network: The Future of Blockchain Interoperability

Hey guys! Ever wondered how different blockchains can talk to each other seamlessly? That’s where the IINB Network comes in! In this article, we’re going to dive deep into what the IINB Network is all about, why it’s a game-changer, and how it’s shaping the future of blockchain technology. Buckle up, because it’s going to be an exciting ride!

What is the IINB Network?

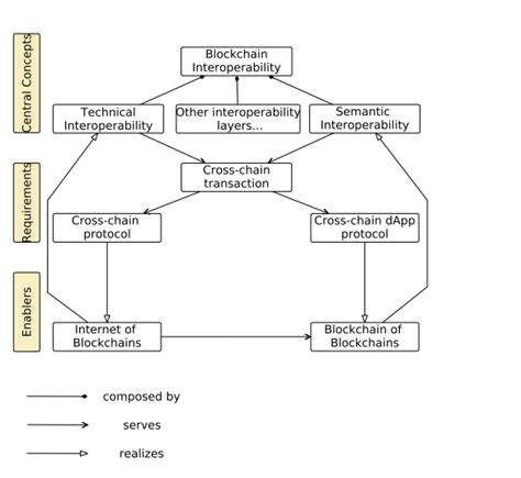
The IINB Network is essentially a revolutionary infrastructure designed to enable seamless communication and interoperability between various blockchain networks. Imagine it as a universal translator for blockchains, allowing them to exchange data and assets without the usual friction. This is achieved through a combination of cutting-edge technologies and innovative protocols, making the IINB Network a vital component in the evolving blockchain landscape. The main goal is to break down the silos that currently exist between different blockchains, fostering a more connected and collaborative ecosystem. By enabling cross-chain functionality, the IINB Network unlocks a plethora of new possibilities for developers, businesses, and users alike, paving the way for a more integrated and efficient blockchain future. One of the key benefits of the IINB Network is its ability to facilitate the transfer of assets between different blockchains. This means you can move your tokens or cryptocurrencies from one blockchain to another without having to go through centralized exchanges or complex processes. This not only simplifies the user experience but also reduces the risk of fraud and manipulation. Another important aspect of the IINB Network is its support for cross-chain smart contracts. This allows developers to create applications that can interact with multiple blockchains simultaneously, opening up new avenues for innovation and creativity. For example, a decentralized finance (DeFi) application could use the IINB Network to access liquidity from multiple blockchains, providing users with a wider range of options and better returns. The IINB Network also prioritizes security and scalability. It employs a variety of security mechanisms to protect against attacks and ensure the integrity of the network. Additionally, it is designed to be highly scalable, meaning it can handle a large number of transactions without compromising performance. This is crucial for ensuring that the IINB Network can meet the growing demands of the blockchain industry.

Why is Interoperability Important?

Interoperability is super important in the blockchain world because, without it, different blockchains are like isolated islands. Imagine trying to send a text message to someone who uses a completely different phone network – frustrating, right? That’s what it’s like when blockchains can’t talk to each other. Interoperability solves this problem by creating bridges that allow these different networks to communicate and share information. This is essential for creating a more connected and efficient blockchain ecosystem. Think of the internet – it’s so powerful because different websites and services can seamlessly interact. Interoperability aims to bring that same level of connectivity to the blockchain space. One of the biggest benefits of interoperability is that it unlocks a whole new range of possibilities for decentralized applications (dApps). With interoperability, dApps can access data and functionality from multiple blockchains, creating more powerful and versatile applications. For example, a decentralized finance (DeFi) dApp could use interoperability to access liquidity from different blockchains, providing users with better trading opportunities and higher returns. Interoperability also promotes innovation by allowing developers to experiment with different blockchain technologies and combine their strengths. This can lead to the creation of new and exciting applications that would not be possible otherwise. For example, a developer could combine the security of one blockchain with the scalability of another to create a dApp that is both secure and efficient. In addition to these benefits, interoperability also improves the user experience by making it easier to move assets and data between different blockchains. This eliminates the need for users to rely on centralized exchanges or complex bridging solutions, which can be both costly and time-consuming. Overall, interoperability is a key ingredient for the success of the blockchain industry. It enables greater connectivity, promotes innovation, and improves the user experience. As the blockchain space continues to evolve, interoperability will become increasingly important for unlocking the full potential of this technology.

Key Features of the IINB Network

The IINB Network boasts several key features that make it a standout solution in the blockchain interoperability space. These features are designed to provide a secure, efficient, and versatile platform for cross-chain communication and asset transfer. Let’s take a closer look at some of the most important aspects. First off, the IINB Network utilizes a decentralized architecture , which means there’s no single point of failure. This enhances the security and reliability of the network, making it less susceptible to attacks and censorship. The decentralized nature also ensures that the network is governed by a community of participants, rather than a central authority, promoting fairness and transparency. Another key feature is its support for a wide range of blockchain networks . Whether it’s Ethereum, Binance Smart Chain, or Polkadot, the IINB Network is designed to be compatible with a variety of different blockchains. This allows developers to build applications that can interact with multiple blockchains seamlessly, opening up new possibilities for innovation and collaboration. The IINB Network also incorporates advanced security mechanisms to protect against fraud and malicious attacks. These mechanisms include cryptographic protocols, multi-signature wallets, and decentralized consensus algorithms. By employing these security measures, the IINB Network ensures that cross-chain transactions are safe and secure. Furthermore, the IINB Network is designed to be highly scalable , meaning it can handle a large number of transactions without compromising performance. This is achieved through the use of efficient consensus algorithms and optimized network architecture. The scalability of the IINB Network ensures that it can meet the growing demands of the blockchain industry. In addition to these technical features, the IINB Network also offers a user-friendly interface that makes it easy for developers and users to interact with the platform. The interface provides a simple and intuitive way to initiate cross-chain transactions, monitor network activity, and manage assets. This makes the IINB Network accessible to a wide range of users, regardless of their technical expertise.

Use Cases of the IINB Network

The IINB Network opens up a vast array of exciting use cases across various industries. Its ability to connect different blockchains seamlessly creates new opportunities for innovation and efficiency. Here are a few compelling examples of how the IINB Network can be utilized: In the realm of Decentralized Finance (DeFi) , the IINB Network can enable cross-chain lending and borrowing. This means users can borrow assets from one blockchain and use them as collateral on another, unlocking new opportunities for yield farming and arbitrage. For instance, you could borrow ETH on Ethereum and use it to farm yield on Binance Smart Chain, maximizing your returns. Another use case in DeFi is cross-chain decentralized exchanges (DEXs). The IINB Network can facilitate the creation of DEXs that allow users to trade assets across different blockchains without the need for centralized intermediaries. This enhances liquidity and reduces the risk of price manipulation. In the world of Supply Chain Management , the IINB Network can improve transparency and traceability. By connecting different blockchain-based supply chain systems, it allows for seamless tracking of goods and materials from origin to consumer. This can help to reduce fraud, improve efficiency, and enhance trust among stakeholders. For example, a manufacturer could use the IINB Network to track the movement of raw materials from a supplier on one blockchain to a factory on another, ensuring that the materials are authentic and ethically sourced. In the Healthcare Industry , the IINB Network can enable secure and interoperable data sharing. This allows healthcare providers to access patient data from different sources, improving the quality of care and reducing administrative costs. For instance, a doctor could use the IINB Network to access a patient’s medical records from a hospital on one blockchain and a specialist on another, providing a more complete picture of the patient’s health. In the Gaming Industry , the IINB Network can facilitate the transfer of in-game assets between different games. This allows players to use their virtual items across multiple games, enhancing the value and utility of these assets. For example, a player could use a sword earned in one game in another game that supports the same asset type, creating a more immersive and rewarding gaming experience. These are just a few examples of the many use cases of the IINB Network. As the blockchain industry continues to evolve, we can expect to see even more innovative applications of this technology emerge.

The Future of Blockchain with IINB Network

The IINB Network is not just a technological advancement; it’s a glimpse into the future of blockchain technology. As the blockchain space matures, interoperability will become increasingly critical for unlocking the full potential of this transformative technology. The IINB Network is at the forefront of this movement, paving the way for a more connected, efficient, and user-friendly blockchain ecosystem. One of the key trends we can expect to see is the proliferation of cross-chain applications . With the IINB Network, developers will be able to create applications that can seamlessly interact with multiple blockchains, opening up new possibilities for innovation and creativity. This will lead to the development of more powerful and versatile applications that can address a wider range of use cases. Another trend is the increased adoption of blockchain technology by enterprises . As businesses become more aware of the benefits of blockchain, they will seek out solutions that can help them to improve efficiency, reduce costs, and enhance security. The IINB Network can play a key role in this adoption by providing a secure and reliable platform for cross-chain communication and data sharing. We can also expect to see the emergence of new standards and protocols for blockchain interoperability. As the IINB Network and other interoperability solutions gain traction, there will be a greater need for standardized protocols that ensure seamless communication between different blockchains. This will help to foster a more cohesive and collaborative blockchain ecosystem. Furthermore, the regulatory landscape surrounding blockchain technology is likely to evolve in the coming years. As governments and regulators become more familiar with blockchain, they will develop frameworks that promote innovation while protecting consumers and investors. The IINB Network can help to shape this regulatory landscape by providing a transparent and secure platform for cross-chain transactions. In conclusion, the future of blockchain is bright, and the IINB Network is poised to play a central role in shaping that future. By enabling seamless communication and interoperability between different blockchains, the IINB Network is unlocking new possibilities for innovation, efficiency, and collaboration. As the blockchain space continues to evolve, we can expect to see even more exciting developments in this area.

So, there you have it! The IINB Network is a game-changer in the blockchain world, making it easier for different blockchains to work together. This opens up tons of new possibilities and makes the whole blockchain ecosystem more connected and efficient. Keep an eye on the IINB Network – it’s definitely one to watch! Cheers!