IOS Device Management: Comprehensive Guide

B.Designwall 44 views
IOS Device Management: Comprehensive Guide

iOS Device Management: A Comprehensive Guide

Hey guys! Ever wondered how to keep a fleet of iPhones and iPads in check? Well, you’ve come to the right place. Managing iOS devices, especially in a business or educational setting, can seem like a daunting task. But fear not! This comprehensive guide will walk you through everything you need to know about iOS device management. We’re talking about everything from initial setup to advanced security configurations. So, buckle up and let’s dive in!

Understanding iOS Device Management (MDM)

iOS Device Management (MDM) is the cornerstone of efficiently handling multiple iOS devices. MDM is basically a way for IT admins to remotely control, secure, and manage iPhones, iPads, and even Macs. Think of it as having a master remote for all your Apple devices. But why is it so crucial? Well, imagine a company with hundreds of iPhones issued to employees. Without MDM, updating software, enforcing security policies, and troubleshooting issues would be a logistical nightmare.

MDM solutions allow you to do all this from a central console. You can push out configurations, install apps, and even wipe a device remotely if it’s lost or stolen. The benefits are huge: reduced IT overhead, improved security, and increased productivity. Plus, it ensures that all devices are compliant with company policies. Choosing the right MDM solution depends on your specific needs and budget. Some popular options include Jamf Pro, Microsoft Intune, and VMware Workspace ONE. Each has its strengths and weaknesses, so it’s worth doing your homework. Implementing MDM involves enrolling devices, configuring profiles, and setting up policies. Once everything is in place, you can start managing your iOS devices like a pro. Remember, effective MDM is not just about control; it’s about empowering your users while keeping your data safe.

Setting Up Your iOS Devices for Management

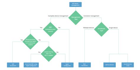
Alright, let’s get practical. Setting up iOS devices for management involves a few key steps. First, you need to enroll the devices in your MDM solution. This can be done in a few ways, depending on the MDM you’re using and the level of control you need.

One common method is using Apple’s Device Enrollment Program (DEP), now part of Apple Business Manager (ABM) or Apple School Manager (ASM). ABM/ASM allows you to automatically enroll devices when they’re activated, skipping a lot of the manual setup. This is super handy for large deployments. Another method is using Apple Configurator, which lets you configure devices via USB before handing them out. This is great for smaller deployments or when you need more granular control over the initial setup. Once the devices are enrolled, you’ll want to configure profiles. Profiles are like blueprints that define how the device should be set up. You can specify Wi-Fi settings, email accounts, VPN configurations, and much more.

Profiles ensure that all devices are configured consistently and securely. Next up, you’ll need to set up policies. Policies dictate what users can and cannot do on their devices. For example, you might want to restrict access to certain apps, enforce a strong passcode, or disable features like iCloud backup. Policies help you maintain control over your devices and protect sensitive data. Don’t forget about app management. With MDM, you can remotely install, update, and remove apps on your devices. This is a huge time-saver, especially when you need to deploy new apps to everyone at once. You can also create an app catalog, which allows users to install approved apps on their own. Finally, make sure to educate your users. Let them know what’s expected of them and how to use their devices securely. A little bit of training can go a long way in preventing security breaches and ensuring that everyone is on the same page.

Essential Security Configurations for iOS Devices

Security, security, security ! It’s the name of the game when it comes to managing iOS devices. With so much sensitive data being accessed on mobile devices, you need to make sure you have the right security configurations in place. Start with passcodes. Enforce a strong passcode policy that requires users to use a complex password or PIN. You can also set a maximum number of failed attempts before the device is wiped. This prevents unauthorized access to the device. Next, think about encryption. iOS devices have built-in encryption, but you need to make sure it’s enabled. Encryption protects the data on the device, even if it’s lost or stolen.

MDM solutions can help you enforce encryption policies and ensure that all devices are properly encrypted. VPNs are another essential security tool. A VPN creates a secure connection between the device and your network, protecting data from being intercepted. You can configure VPN settings through your MDM solution, making it easy to deploy VPN profiles to all your devices. Wi-Fi security is also crucial. Configure your devices to only connect to trusted Wi-Fi networks. Avoid using public Wi-Fi networks whenever possible, as they are often unsecured. MDM solutions can help you manage Wi-Fi settings and prevent users from connecting to unapproved networks. App security is another important consideration. Only allow users to install apps from the App Store or your own enterprise app store. Avoid sideloading apps from unknown sources, as they may contain malware. MDM solutions can help you manage app installations and prevent users from installing unauthorized apps. Finally, don’t forget about remote wipe. If a device is lost or stolen, you need to be able to wipe it remotely to protect sensitive data. MDM solutions provide this capability, allowing you to erase all data on the device with a single command. Remember, security is an ongoing process. Stay up-to-date with the latest security threats and best practices, and regularly review your security configurations to make sure they’re still effective.

Troubleshooting Common iOS Device Management Issues

Okay, let’s face it, things don’t always go as planned. Troubleshooting iOS device management issues is just part of the job. Here are some common problems you might encounter and how to fix them. First up, enrollment issues. Sometimes devices fail to enroll in the MDM solution. This could be due to a variety of reasons, such as incorrect settings, network connectivity problems, or conflicts with existing profiles. Check the device logs for error messages and make sure the device meets the requirements for enrollment. If you’re using ABM/ASM, make sure the device is properly assigned to your MDM server. Next, profile installation failures. Sometimes profiles fail to install on devices. This could be due to corrupted profiles, conflicts with existing profiles, or network connectivity problems. Try removing the profile and reinstalling it. Check the device logs for error messages and make sure the device is connected to the internet. App installation failures are another common issue.

Sometimes apps fail to install on devices. This could be due to insufficient storage space, incorrect app settings, or network connectivity problems. Make sure the device has enough storage space and that the app is compatible with the device. Check the device logs for error messages and make sure the device is connected to the internet. Connectivity issues can also cause problems. If devices are unable to connect to the internet or your network, they won’t be able to receive updates or install profiles. Check the device’s Wi-Fi and cellular settings and make sure it’s connected to a working network. You can also try restarting the device or resetting the network settings. Battery drain is another common complaint. If devices are experiencing excessive battery drain, it could be due to rogue apps, incorrect settings, or hardware problems. Check the device’s battery usage settings to see which apps are using the most battery. Try closing unused apps and adjusting settings like brightness and location services. Finally, don’t forget about user error. Sometimes users make mistakes that cause problems with their devices. Make sure to educate your users about how to use their devices properly and what to do if they encounter problems. A little bit of training can go a long way in preventing issues and reducing IT support requests.

Best Practices for Maintaining Your iOS Device Ecosystem

Maintaining a healthy iOS device ecosystem requires a proactive approach. Best practices are your friend here! Regular updates are crucial. Keep your iOS devices up-to-date with the latest software updates. These updates often include important security patches and bug fixes. MDM solutions can help you automate the update process, ensuring that all devices are running the latest software. Monitoring is also key. Monitor your iOS devices regularly to identify potential problems. MDM solutions provide dashboards and reports that give you insights into device usage, security status, and performance. Use these tools to identify issues and take corrective action. Security audits are also important. Conduct regular security audits to identify vulnerabilities in your iOS device ecosystem. This includes reviewing your security configurations, testing your defenses, and assessing your risk.

Use the results of your audits to improve your security posture. Policy enforcement is crucial. Enforce your security policies consistently across all iOS devices. This includes enforcing strong passcodes, enabling encryption, and restricting access to unauthorized apps. MDM solutions can help you automate policy enforcement, ensuring that all devices are compliant. User education is also essential. Educate your users about security best practices and how to use their devices properly. This includes teaching them how to avoid phishing scams, protect their passwords, and report suspicious activity. A well-informed user is your best defense against security threats. Backup and recovery are also important. Make sure you have a backup and recovery plan in place in case of data loss or device failure. This includes backing up your data regularly and testing your recovery procedures. MDM solutions can help you automate backup and recovery, ensuring that your data is always protected. Finally, stay informed. Keep up-to-date with the latest iOS device management trends and best practices. Attend conferences, read industry publications, and network with other IT professionals. The more you know, the better equipped you’ll be to manage your iOS device ecosystem effectively.

By following these tips and tricks, you’ll be well on your way to becoming an iOS device management guru. Happy managing!