LM741 Op Amp Multisim: Guide & Simulations

B.Designwall 12 views
LM741 Op Amp Multisim: Guide & Simulations

LM741 Op Amp Multisim: Guide & Simulations

Let’s dive into the world of the LM741 op amp and how you can simulate it using Multisim! This is a classic op amp that’s been a workhorse in electronics for decades, and Multisim is a fantastic tool for understanding its behavior through simulations. So, buckle up, and let’s get started!

What is an LM741 Op Amp?

The LM741 is a general-purpose operational amplifier (op amp) that’s been around since the late 1960s. It’s known for its simplicity, stability, and ease of use , making it a favorite among hobbyists, students, and engineers alike. Despite being older technology, it’s still relevant for many basic circuit applications and serves as an excellent introduction to op amps.

Key Features of the LM741:

  • High Gain: Op amps like the LM741 have very high open-loop gain, meaning a small voltage difference between the inputs can produce a large output voltage.
  • Differential Input: It amplifies the difference between two input voltages, labeled as the inverting (-) and non-inverting (+) inputs.
  • Single-Ended Output: It produces a single output voltage relative to a common ground.
  • External Components: Op amps typically require external components like resistors and capacitors to configure them for specific applications, such as amplification, filtering, or signal conditioning.
  • Versatile Applications: The LM741 can be used in a wide range of circuits, including amplifiers, filters, oscillators, and comparators.

Why is the LM741 Still Relevant?

Even with more advanced op amps available today, the LM741 remains valuable for several reasons:

  • Educational Purposes: Its simplicity makes it an ideal choice for learning the fundamentals of op amp circuits. Students can easily understand its operation and experiment with different configurations.
  • Basic Applications: For non-critical applications where high performance isn’t required, the LM741 can be a cost-effective and reliable solution.
  • Availability: It’s widely available and inexpensive, making it accessible to hobbyists and students with limited budgets.

LM741 Pin Configuration

Understanding the pin configuration is crucial for using the LM741 correctly. Here’s a breakdown of the standard 8-pin DIP (Dual In-line Package):

  1. Offset Null: Used to nullify the output offset voltage. Often connected to a potentiometer to fine-tune the output.
  2. Inverting Input (-): The input where a signal applied will be amplified and inverted at the output.
  3. Non-Inverting Input (+): The input where a signal applied will be amplified and appear in phase at the output.
  4. V- (Negative Supply Voltage): The negative power supply pin. Typically connected to -15V or -12V.
  5. Output: The output of the op amp, where the amplified signal is available.
  6. Offset Null: Same as pin 1, used for offset nulling.
  7. V+ (Positive Supply Voltage): The positive power supply pin. Typically connected to +15V or +12V.
  8. NC (No Connection): This pin is not connected internally and serves no function.

Multisim: Your Virtual Electronics Lab

Multisim is a powerful simulation software from National Instruments (NI) that allows you to design, simulate, and analyze electronic circuits. It provides a user-friendly environment with a vast library of components, including the LM741 op amp. With Multisim, you can:

  • Build Circuits: Drag and drop components onto the workspace and connect them to create your desired circuit.
  • Simulate Behavior: Run simulations to observe how the circuit behaves under different conditions.
  • Analyze Performance: Use built-in instruments like oscilloscopes, multimeters, and Bode plotters to analyze the circuit’s performance.
  • Troubleshoot Issues: Identify potential problems in your circuit before building it physically.

Multisim is incredibly valuable for both learning and professional circuit design. It allows you to experiment with different designs, test their functionality, and optimize their performance without the risk of damaging physical components. For students, it offers a safe and interactive way to learn about electronics. For engineers, it accelerates the design process and reduces the cost of prototyping.

Why Use Multisim for LM741 Simulations?

Simulating the LM741 in Multisim offers several advantages:

  • Safety: You can experiment with different circuit configurations without the risk of damaging the op amp or other components.
  • Flexibility: You can easily change component values and observe the effects on the circuit’s behavior.
  • Visualization: Multisim’s virtual instruments allow you to visualize voltage and current waveforms, making it easier to understand the circuit’s operation.
  • Efficiency: You can quickly test and refine your designs, saving time and effort compared to building physical prototypes.
  • Accessibility: Multisim provides a convenient and accessible platform for learning about op amps and circuit design, regardless of your physical location or access to lab equipment.

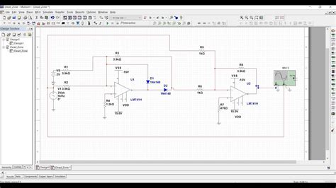
Setting Up Your First LM741 Simulation in Multisim

Alright, let’s get our hands dirty and set up a basic LM741 simulation in Multisim. We’ll create a simple inverting amplifier circuit to demonstrate the op amp’s functionality. Follow these steps:

  1. Launch Multisim: Open the Multisim software on your computer.
  2. Create a New Design: Click on “File” and select “New” to create a new design file.
  3. Place the LM741 Op Amp:
    • Go to the component toolbar (usually on the left side of the screen).
    • Click on the “Master Database” icon (it looks like a component).
    • In the Component Browser window, search for “LM741”.
    • Select the LM741 from the list and click “OK”.
    • Place the LM741 op amp on the workspace by clicking where you want it to be.
  4. Place Resistors:
    • Go back to the component toolbar and select the “Resistor” icon.
    • Choose a resistor value (e.g., 1kΩ for both the input and feedback resistors). You can change the value later.
    • Place two resistors on the workspace.
  5. Place Voltage Sources:
    • Go to the component toolbar and select the “Sources” icon.
    • Choose a “DC Voltage Source” for the power supply.
    • Place two DC voltage sources on the workspace (one for V+ and one for V-).
    • Choose an “AC Voltage Source” for the input signal.
    • Place one AC voltage source on the workspace.
  6. Place Ground:
    • Go to the component toolbar and select the “Ground” icon.
    • Place a ground symbol on the workspace.
  7. Connect the Components:
    • Use the wiring tool (click on a component pin and drag to another pin) to connect the components according to the inverting amplifier configuration:
      • Connect one end of the first resistor (R1) to the inverting input (pin 2) of the LM741.
      • Connect the other end of R1 to the AC voltage source.
      • Connect one end of the second resistor (R2) to the inverting input (pin 2) of the LM741.
      • Connect the other end of R2 to the output (pin 6) of the LM741.
      • Connect the non-inverting input (pin 3) of the LM741 to ground.
      • Connect the positive terminal of the first DC voltage source (V+) to the V+ pin (pin 7) of the LM741.
      • Connect the negative terminal of the first DC voltage source to ground.
      • Connect the positive terminal of the second DC voltage source to ground.
      • Connect the negative terminal of the second DC voltage source (V-) to the V- pin (pin 4) of the LM741.
      • Connect the negative terminal of the AC voltage source to ground.
  8. Set Component Values:
    • Double-click on each component to change its value.
      • Set the DC voltage sources to +15V and -15V, respectively.
      • Set the AC voltage source to a suitable amplitude and frequency (e.g., 1V amplitude, 1kHz frequency).
      • Set the resistors R1 and R2 to appropriate values to get a desired gain. For example, if R1 = 1kΩ and R2 = 10kΩ, the gain will be -10.
  9. Add Simulation Instruments:
    • From the right toolbar, add an Oscilloscope to observe the input and output waveforms.
    • Connect Channel A of the Oscilloscope to the AC voltage source (input signal).
    • Connect Channel B of the Oscilloscope to the output (pin 6) of the LM741.
    • Add a ground to the Oscilloscope.
  10. Run the Simulation:
    • Click on the “Run” button (usually a green play button) to start the simulation.
  11. Observe the Results:
    • The Oscilloscope will display the input and output waveforms. You should see that the output signal is amplified and inverted compared to the input signal.
    • Adjust the time base and voltage scales on the Oscilloscope to get a clear view of the waveforms.

Congratulations! You’ve successfully set up and simulated a basic LM741 inverting amplifier circuit in Multisim.

Common LM741 Circuit Configurations

The LM741 op amp can be configured in various ways to perform different functions. Here are a few common configurations:

  • Inverting Amplifier: As we simulated earlier, the inverting amplifier provides a gain that is negative (inverts the signal). The gain is determined by the ratio of the feedback resistor (Rf) to the input resistor (Rin): Gain = -Rf/Rin.
  • Non-Inverting Amplifier: The non-inverting amplifier provides a gain that is positive (doesn’t invert the signal). The gain is determined by the formula: Gain = 1 + (Rf/Rin).
  • Voltage Follower (Buffer): A special case of the non-inverting amplifier where Rf = 0 and Rin = ∞. The gain is 1, and the output voltage follows the input voltage. It’s used to isolate circuits and provide impedance matching.
  • Comparator: The LM741 can be used as a comparator to compare two voltages. When the voltage at the non-inverting input is higher than the voltage at the inverting input, the output goes high. When the voltage at the inverting input is higher, the output goes low.
  • Integrator: An integrator circuit uses an op amp with a capacitor in the feedback path. The output voltage is proportional to the integral of the input voltage over time.
  • Differentiator: A differentiator circuit uses an op amp with a capacitor in the input path. The output voltage is proportional to the derivative of the input voltage over time.

Troubleshooting Common Issues in Multisim Simulations

Even in the virtual world of Multisim, things can sometimes go wrong. Here are some common issues you might encounter and how to troubleshoot them:

  • No Output or Unexpected Output:
    • Check Power Supply Connections: Ensure that the V+ and V- pins of the LM741 are correctly connected to the positive and negative power supplies, respectively. Also, verify that the power supply voltages are set to appropriate values (e.g., ±15V).
    • Verify Component Values: Double-check the values of all resistors, capacitors, and voltage sources in your circuit. Incorrect values can lead to unexpected behavior.
    • Check Wiring Connections: Make sure that all components are correctly wired together according to your circuit design. Loose or incorrect connections can cause the circuit to malfunction.
    • Look for Floating Nodes: Ensure that all nodes in your circuit are connected to a component or a voltage source. Floating nodes can cause unpredictable behavior.
  • Simulation Errors:
    • Convergence Issues: Some circuits may have convergence issues, which means that the simulation cannot find a stable solution. Try adjusting the simulation settings, such as the simulation time or the tolerance.
    • Singular Matrix Errors: These errors typically occur when there are redundant components or connections in the circuit. Review your circuit design and remove any unnecessary elements.
  • Oscilloscope Display Issues:
    • No Waveform Displayed: Check that the oscilloscope channels are correctly connected to the signals you want to observe. Also, verify that the time base and voltage scales are set appropriately.
    • Unstable Waveforms: If the waveforms are unstable or noisy, try adding a small capacitor in parallel with the feedback resistor to stabilize the circuit.

Conclusion

The LM741 op amp is a versatile and widely used component that’s perfect for learning about analog circuit design. Multisim provides an excellent platform for simulating LM741 circuits, allowing you to experiment with different configurations and analyze their behavior without the risk of damaging physical components. By following the steps outlined in this guide, you can start building and simulating your own LM741 circuits in Multisim and gain a deeper understanding of op amp fundamentals. So, go ahead, fire up Multisim, and start exploring the world of analog electronics!