LM741 Pinout Diagram: A Simple Guide

B.Designwall 5 views
LM741 Pinout Diagram: A Simple Guide

LM741 Pinout Diagram: A Simple Guide

Hey guys, welcome back to the channel! Today, we’re diving deep into the super handy LM741 operational amplifier , a classic little chip that’s been a go-to for electronics enthusiasts and engineers for ages. If you’ve ever tinkered with analog circuits, chances are you’ve crossed paths with this versatile component. We’re going to break down the LM741 pinout, figure out what each pin does, and show you how to wire it up with a clear, easy-to-follow diagram. Whether you’re building your first amplifier or just need a refresher, this guide is for you!

Understanding the LM741 Op-Amp

Before we get our hands dirty with the wiring, let’s chat a bit about what the LM741 op-amp actually is and why it’s so popular. An operational amplifier, or op-amp, is a high-gain voltage amplifier with a differential input and, usually, a single-ended output. The ‘LM741’ is one of the most iconic and widely used op-amps out there. It’s an integrated circuit (IC) that can perform a wide variety of analog operations. Think of it as the brain of many analog circuits, capable of amplifying, filtering, oscillating, and much more. Its simplicity and robustness have made it a staple in educational labs and hobbyist projects for decades. It’s incredibly versatile, meaning you can use it for tons of different applications, from simple audio amplifiers to more complex signal processing circuits. The ‘LM’ prefix typically denotes that it was originally manufactured by National Semiconductor, though it’s now produced by many different companies.

One of the coolest things about the LM741 is its internal design. It has features like internal frequency compensation, which means you don’t need external components to keep it stable when amplifying signals. This makes designing circuits with it a lot simpler. It also has overload protection on the output and input offset voltage trim, which helps in getting the most accurate performance out of the chip. Despite its age, the LM741 remains a fundamental building block for understanding more advanced analog circuit design. Learning how to use it is like learning your ABCs for analog electronics – it opens the door to a whole universe of circuit possibilities. It’s relatively inexpensive, which is fantastic for students and hobbyists who might be experimenting or building multiple projects. Plus, its widespread availability means you can usually find it at any electronics store or online supplier.

We’ll be focusing on the standard 8-pin dual in-line package (DIP) version, which is the most common one you’ll encounter. Understanding these pins is crucial because they dictate how the op-amp interacts with the rest of your circuit. Each pin has a specific job, and connecting them correctly is the key to making your LM741 work as intended. We’ll cover power supply connections, input signals, and the output signal, ensuring you have a solid grasp of the fundamentals. So, grab your magnifying glass and let’s get down to the nitty-gritty of the LM741 pinout!

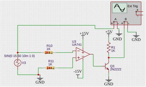
Decoding the LM741 Pinout Diagram

Alright, let’s get straight to the heart of it: the LM741 pinout . You’ll typically find the LM741 in an 8-pin DIP package. To identify the pins, look for the small notch or dot on one end of the IC. This notch indicates pin 1. From pin 1, you count counter-clockwise around the chip. Let’s go through each pin, one by one, so you know exactly what’s what:

  1. Offset Null (Pin 1) : This pin is used for fine-tuning the input offset voltage. In simple terms, it helps minimize any small, unwanted voltage difference between the two input terminals when the output should ideally be zero. You’d typically use a potentiometer connected between this pin and either the positive or negative supply rail to adjust it. For many basic applications, you might not need to use this pin, but it’s essential for high-precision circuits.

  2. Inverting Input (Pin 2) : This is one of the two input terminals of the op-amp. When a signal is applied to the inverting input , the output signal will be 180 degrees out of phase with the input signal. In other words, if the input signal goes up, the output will go down, and vice versa. This is fundamental to how op-amps work in configurations like inverting amplifiers.

  3. Non-Inverting Input (Pin 3) : This is the second input terminal. A signal applied to the non-inverting input will appear at the output in phase with the input signal. If the input signal goes up, the output also goes up. This pin is crucial for non-inverting amplifier configurations and for summing amplifiers.

  4. Negative Power Supply (-Vcc) (Pin 4) : This pin is where you connect the negative voltage supply to power the op-amp. Op-amps are typically powered by a dual power supply , meaning you need both a positive and a negative voltage relative to a common ground. This negative supply is crucial for the op-amp to function correctly and amplify signals across a wide range.

  5. Offset Null (Pin 5) : Similar to Pin 1, this pin is also used for offset voltage adjustment. It’s often used in conjunction with Pin 1, or sometimes one is left unused depending on the specific circuit design and the desired level of precision. Again, for most simple projects, you can leave this pin unconnected.

  6. Output (Pin 6) : This is where the amplified signal comes out. The output voltage at this pin is a function of the input signals applied to pins 2 and 3, and the gain set by external components. The output is usually taken relative to ground.

  7. Positive Power Supply (+Vcc) (Pin 7) : This is where you connect the positive voltage supply. Along with the negative supply on Pin 4, this provides the power needed for the op-amp to operate. The range of voltages you can use here depends on the specific LM741 variant, but common values are around +/- 9V to +/- 15V.

  8. Not Used (Pin 8) : On the standard 8-pin LM741, Pin 8 is typically not connected or used. It’s often just an unused pin in the package. Some datasheets might mention it as