Understanding Oscwatsc And Scabdominal Sepsis

B.Designwall 46 views
Understanding Oscwatsc And Scabdominal Sepsis

Understanding Oscwatsc and Scabdominal Sepsis

Let’s dive into the world of medical terminology! Today, we’re tackling the terms “oscwatsc” and “scabdominal sepsis.” While these might sound like something out of a science fiction novel, understanding medical terms is crucial for anyone in the healthcare field, or even for those of us who just want to be informed about our health. So, grab a cup of coffee, and let’s break it down in a way that’s easy to understand. No complicated jargon, promise!

What Exactly is Oscwatsc?

Alright, guys, let’s get this straight. Oscwatsc isn’t actually a recognized medical term. It’s possible it’s a typo, a made-up word, or perhaps a very, very specific term used only in a niche context that isn’t widely documented. Medical terminology is vast, and sometimes you stumble upon abbreviations or acronyms that are specific to certain research papers, institutions, or even individual practices. If you encounter “oscwatsc” in any context, the best course of action is to ask for clarification. Don’t hesitate to ask, “What does oscwatsc stand for?” or “Can you spell that out for me?”

In the medical field, precision is key, and using undefined or unclear terms can lead to misunderstandings and potential errors. Always double-check and verify the meaning of any unfamiliar term. This might involve consulting medical dictionaries, databases, or experienced colleagues. Think of it like this: imagine you’re baking a cake and one ingredient is labeled “mystery powder.” Would you just throw it in? Probably not! You’d want to know exactly what it is before you potentially ruin your cake (or, in the medical world, a patient’s health).

Moreover, the constant evolution of medical science means new terms and abbreviations are always emerging. Keeping up-to-date requires continuous learning and a commitment to staying informed. Subscribing to medical journals, attending conferences, and participating in online forums are all great ways to expand your knowledge and stay current with the latest terminology. So, while “oscwatsc” remains a mystery for now, remember that curiosity and a dedication to clarity are your best tools in navigating the complex world of medical language. And hey, if you ever do find out what it means, be sure to let me know!

Scabdominal Sepsis: A Deep Dive

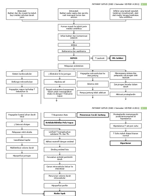
Now, let’s move on to something a bit more concrete: scabdominal sepsis . To understand this, we need to break it down into its components. “Scabdominal” likely refers to something related to the scapha or scaphoid bone, and potentially the abdomen, while “sepsis” is a well-defined medical condition. Sepsis, in its simplest terms, is the body’s overwhelming and life-threatening response to an infection. It happens when the infection triggers a chain reaction throughout the body. So, when we combine these elements, we’re potentially talking about a severe systemic infection originating from or affecting the abdominal region or even something related to the scapha or scaphoid bone.

Sepsis is a serious condition that can lead to tissue damage, organ failure, and even death if not treated promptly. It’s crucial to recognize the signs and symptoms of sepsis, which can include fever, chills, rapid heart rate, rapid breathing, confusion, and disorientation. In the context of scabdominal sepsis, the source of the infection could be a perforated bowel, appendicitis, or another abdominal infection that spreads into the bloodstream. Think of your abdomen as a complex ecosystem. When that ecosystem is disrupted by an infection, it can have cascading effects throughout the entire body, leading to sepsis.

Prompt diagnosis and treatment are essential for managing sepsis. This typically involves administering antibiotics to combat the infection, providing supportive care to maintain organ function, and addressing the underlying source of the infection. In cases of scabdominal sepsis, surgery may be necessary to remove the infected tissue or repair the source of the infection. The key takeaway here is that sepsis is a medical emergency that requires immediate attention. Knowing the potential sources and recognizing the signs can save lives. And remember, if you suspect sepsis in yourself or someone else, don’t hesitate – seek medical help immediately!

The Importance of Accurate Medical Terminology

Why is all this medical jargon so important anyway? Well, using accurate medical terminology is absolutely crucial for clear communication in the healthcare field. Imagine a doctor trying to explain a patient’s condition to a nurse using slang or imprecise language. The potential for misunderstanding and error is huge! Medical terms provide a standardized way for healthcare professionals to communicate complex information quickly and accurately. This is especially important in high-pressure situations where time is of the essence. Think of it like a secret code that only those in the know can understand – except this code is designed to save lives.

Moreover, accurate medical terminology is essential for documentation and record-keeping. Patient records are legal documents that must be clear, concise, and unambiguous. Using standardized terms ensures that everyone who accesses the record understands the patient’s history, diagnosis, and treatment plan. This continuity of care is vital for ensuring the best possible outcomes for patients. It also facilitates research and data analysis, allowing healthcare professionals to track trends, identify risk factors, and develop new treatments.

Furthermore, understanding medical terminology empowers patients to take an active role in their own healthcare. When patients understand the terms their doctors are using, they can ask informed questions, make better decisions, and advocate for their own needs. This shared understanding between patient and provider is crucial for building trust and fostering a collaborative relationship. So, whether you’re a healthcare professional or simply someone who wants to be informed about your health, taking the time to learn medical terminology is an investment that will pay off in the long run. It’s like learning a new language – the more you understand, the more empowered you become.

Final Thoughts

So, we’ve journeyed through the mysterious lands of “oscwatsc” and delved into the more tangible reality of scabdominal sepsis. While “oscwatsc” remains an enigma, it highlights the importance of seeking clarification and not making assumptions. Scabdominal sepsis, on the other hand, underscores the critical need to understand and recognize the signs and symptoms of sepsis, a life-threatening condition that demands immediate attention.

Remember, accurate medical terminology is the cornerstone of effective communication in healthcare. It ensures clarity, promotes patient safety, and empowers individuals to take control of their health. So, keep learning, keep asking questions, and never underestimate the power of precise language. And who knows, maybe one day we’ll uncover the meaning of “oscwatsc” together! Until then, stay curious and stay informed, folks!