Understanding Step 3 Of Social Security Disability

B.Designwall 40 views
Understanding Step 3 Of Social Security Disability

Understanding Step 3 of Social Security Disability

Hey everyone! Today, we’re diving deep into a super important part of the Social Security Disability (SSD) process: Step 3 . This is where things can get a bit more complex, and it’s crucial to understand what’s happening here if you’re navigating this journey. So, grab a coffee, settle in, and let’s break down what Step 3 of the Social Security Disability process really entails.

The Crucial Role of Step 3 in Your SSD Claim

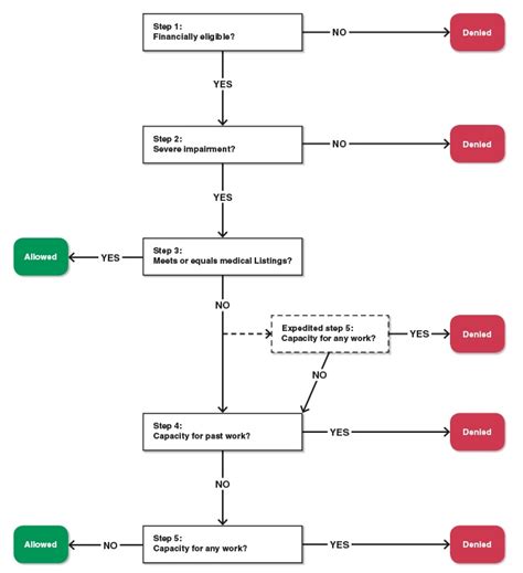
Alright, so you’ve already submitted your application, and the Social Security Administration (SSA) has done its initial review. They’ve checked if you meet the basic requirements like work credits and if your condition is considered severe enough to potentially qualify. Now, you’ve likely moved past the initial screening and are heading into the meat and potatoes of the evaluation. Step 3 of the Social Security Disability process is where the SSA really starts to scrutinize the severity of your condition and how it impacts your ability to work. This is often referred to as the “Disability Determination Services (DDS)” stage, and it’s where medical evidence takes center stage. Guys, this is not the time to slack off on providing documentation. The DDS is tasked with making the actual disability decision, and they need comprehensive information to do so. They’ll be looking at your medical records, doctor’s opinions, and any other evidence you submit to determine if your impairment meets the SSA’s definition of disability. This definition is pretty strict: it means you have a medically determinable physical or mental impairment that has lasted or is expected to last for at least 12 consecutive months, or that will result in death, and that prevents you from engaging in any substantial gainful activity (SGA). So, Step 3 of the Social Security Disability process is essentially the medical evaluation phase. It’s where the real medical assessment happens, moving beyond the basic administrative checks. Think of it as the doctor’s office for your disability claim. They’ll review everything – your diagnosis, treatment history, test results, and crucially, how these issues affect your daily life and your capacity to perform work-related tasks. It’s vital that your medical records are complete, up-to-date, and clearly demonstrate the limitations imposed by your condition. If there are gaps in your treatment or records, this is the stage where those gaps will become glaringly obvious and could significantly harm your chances of approval. The DDS adjudicator will examine all the evidence to see if your condition is severe enough to meet or equal a listing in the SSA’s “blue book” (the Listing of Impairments). If it doesn’t meet a listing, they will then assess your Residual Functional Capacity (RFC), which is a key part of this step. So, remember, Step 3 of the Social Security Disability process is all about the medical evidence and its impact on your ability to function.

Okay, so what actually goes down during Step 3 of the Social Security Disability process ? This is where the DDS takes all the information you’ve provided – your application details, medical records, doctor’s statements, and any other supporting documents – and has a medical consultant (a doctor or psychologist employed by the state agency) review it. They’re not just looking for a diagnosis; they’re looking for evidence of how your condition limits your ability to do work-related activities . This includes things like:

  • Physical demands: Can you sit, stand, walk, lift, carry, or manipulate objects for extended periods?
  • Mental demands: Can you understand and remember information, make decisions, concentrate, maintain pace, interact with others, and adapt to workplace changes?
  • Sensory and manipulative abilities: How is your sight, hearing, speech, and use of your hands and fingers?

If your condition is severe enough to meet or medically equal one of the impairments listed in the SSA’s “blue book” (the Listing of Impairments), your claim can be approved right here. The blue book is basically a catalog of disabling conditions. Each listing details specific medical criteria that must be met. This is called “meeting a listing.” Sometimes, even if your condition doesn’t exactly match a listing, it might be considered “medically equal” to a listing if it’s just as severe. If you meet or equal a listing, congratulations! Your claim moves forward for approval. However, for many people, their condition doesn’t perfectly fit a listing. That’s where the next crucial part of Step 3 of the Social Security Disability process comes in: the Residual Functional Capacity (RFC) assessment. The DDS will determine your RFC, which is essentially what the SSA believes you can still do despite your impairments. This assessment considers your physical and mental limitations. It’s a really detailed evaluation, and it’s based on all the medical evidence. Your RFC will then be used in the subsequent steps of the disability evaluation. It’s super important that your doctors provide detailed opinions about your limitations. Vague statements like “the patient is disabled” aren’t as helpful as specific descriptions of what you can’t do, like “cannot sit for more than 30 minutes continuously” or “experiences severe anxiety that prevents interaction with supervisors.” Remember, the goal here is to demonstrate that your condition prevents you from performing any substantial gainful activity. The DDS adjudicator will analyze everything to see if you meet this high bar. If your medical records are sparse or your doctors haven’t been specific about your limitations, it makes it much harder for the DDS to find in your favor at Step 3 of the Social Security Disability process .

Importance of Medical Evidence and Doctor’s Opinions

Guys, let’s talk about what really makes or breaks your claim at Step 3 of the Social Security Disability process : medical evidence and your doctors’ opinions . Seriously, this is the bedrock of your entire application. The SSA needs objective proof that you have a medical condition and that this condition is severe enough to prevent you from working. Think of it this way: the DDS adjudicators and medical consultants are not doctors who know you personally. They only have the paperwork you provide. Therefore, the more detailed, comprehensive, and consistent your medical records are, the stronger your case will be. This means you need to have regular visits with your doctors, follow their treatment plans, and make sure all tests, imaging, and specialist reports are submitted. Don’t skip appointments! It looks bad and creates gaps in your medical history, which the SSA will notice. Beyond just having records, the quality of the information is key. Your doctors’ opinions are incredibly valuable . Specifically, their statements about your functional limitations are critical. What can you no longer do because of your condition? Can you lift? Sit? Stand? Concentrate? Interact with others? The more specific your doctor can be in their medical source statement, the better. They should describe your limitations in terms of exertional capacity (how much you can lift/carry, how long you can sit/stand/walk) and non-exertional capacity (cognitive abilities, ability to tolerate stress, interpersonal skills). Some doctors are fantastic at this, while others might need a little guidance. It’s not inappropriate to ask your doctor if they can provide a detailed opinion on your work-related limitations. You can even ask them to review the SSA’s definition of disability or discuss your RFC. If your claim doesn’t meet a specific listing, the RFC assessment becomes paramount. This RFC is heavily influenced by what your treating physicians say. An RFC that aligns with your doctor’s documented opinions significantly strengthens your claim. Conversely, if your doctor’s notes are vague, contradictory, or don’t mention functional limitations, the DDS might fill in the blanks with a more favorable RFC for the SSA, not for you. So, be proactive! Ensure you’re getting consistent medical care and that your doctors understand the impact your condition has on your ability to work. This focus on medical evidence and clear doctor’s opinions is absolutely central to success at Step 3 of the Social Security Disability process.

What if Your Claim is Denied at Step 3?

Unfortunately, not everyone gets approved at Step 3 of the Social Security Disability process . If the DDS determines that your condition isn’t severe enough to meet a listing or that your RFC still allows you to perform some type of work, your claim will likely be denied at this stage. But don’t despair, guys! A denial isn’t the end of the road. The SSA has an appeals process, and the next step is typically called a “Reconsideration.” This means your case will be reviewed again, usually by a different DDS team. The key here is to provide new and additional evidence during the Reconsideration phase. Just resubmitting the same information usually won’t change the outcome. You need to show how your condition has worsened, provide updated medical records, get new test results, or obtain more detailed statements from your doctors about your ongoing limitations. It’s also a good time to consider getting help from a Social Security disability attorney or advocate. They have experience navigating the appeals process and know what kind of evidence is most persuasive. If your claim is denied at Step 3, the most important thing is to act quickly. You have a limited time to file an appeal (usually 60 days from the date you receive the denial notice), so don’t delay. After Reconsideration, if your claim is still denied, the next step is usually a hearing before an Administrative Law Judge (ALJ). This hearing is your opportunity to present your case in person, explain your limitations, and have your witnesses testify. Many claims that are denied at the initial DDS level are approved at the ALJ hearing. So, while a denial at Step 3 of the Social Security Disability process can be disheartening, it’s crucial to understand that it’s a common part of the journey for many applicants. The key is to stay persistent, gather strong evidence, and understand the steps involved in appealing the decision. Don’t give up!

Conclusion: Key Takeaways for Step 3 Success

So, there you have it, folks! We’ve broken down Step 3 of the Social Security Disability process . To recap, this is the critical medical evaluation stage where the DDS decides if your condition is severe enough to be considered disabling. The key elements to focus on for success here are:

  • Comprehensive Medical Evidence: Ensure your records are complete, up-to-date, and clearly document your diagnosis and treatment.
  • Specific Functional Limitations: Work with your doctors to get detailed opinions on how your condition affects your ability to perform work-related tasks (physical, mental, etc.).
  • Meeting a Listing or RFC Assessment: Understand that your claim will either meet a specific SSA listing or be evaluated based on your Residual Functional Capacity (RFC).
  • Persistence: If your claim is denied, understand the appeals process and be prepared to submit new evidence.

Step 3 of the Social Security Disability process is arguably the most medically intensive part of your claim. By understanding its nuances and focusing on providing the strongest possible evidence, you significantly improve your chances of getting the benefits you deserve. Good luck out there, guys!